NanoPiのUPSの復旧
- 2024/03/16 17:43
- カテゴリー:Nano Pi NEO, 本サーバ関連
NanoPiのUPSの復旧というか電力不足により再作製となってしまった
交換用のニッケル水素バッテリーは既に購入済であるが,どうやら「BONAI」は低価格であるが容量詐欺で1100mAのところ800mAもないらしい(by YouTubeの確認動画)
Amazonのニッケル水素バッテリーも容量が怪しいとの情報もあったのでやはり安物は覚悟がいるってことである
バッテリーケース(初版)
前回はバッテリーを半田付けしたのも耐久性に影響したかもしれないので,復旧版では電池ボックスを使って交換可能にする


市販の電池ボックスでは接触抵抗が大きく電圧降下も大きくなる
なるべく接触抵抗を少なくなるようにしたので今回は3Dプリンタでの作製に挑戦した
昔,YouTubeで電極をビスで留めて接触抵抗を少なくしていた映像(どこだったのか見つけられない)を見た事がありその方式を参考に設計

これにー電極はビスで留めて+電極はアルミ板で導通させる

ビスの締め込みにはナットをアルミ板の内側に設置

上手く出来たと思ったら・・・

終端の+側は考えていたのだけどー側の取出しに問題あり

更に電池のサイズに合ってない空間とかあって改良
バッテリーケース(2版)
±の終端は同じ形にしてー終端の逆側である+電極はビスで留める構造にした

上手く完成したので内部抵抗込みとなる接触抵抗を計測しようと思ったら定電流回路が必要であることが判る
電子負荷で対応しておけば良かったのに・・・(急遽作ろうとしてちょっと止まっている)
今のままの電子負荷でも(厳密ではないが)短時間で解析すれば問題ないので測定してみると,接触抵抗どころか12Vの出力すら危うい結果となってしまった
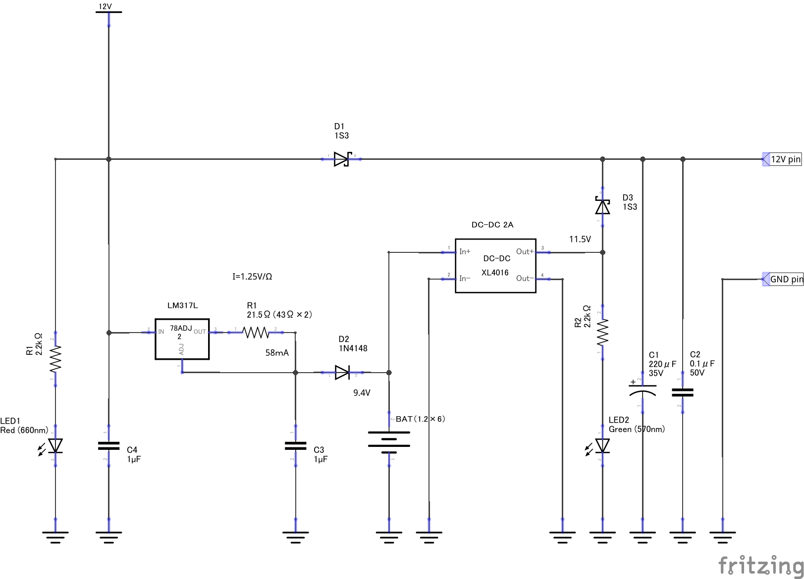
UPSの改良
12Vの安定出力が怪しい結果(接触抵抗の関係もある)になったので安定を考え6本(7.2V)から8本(9.6V)に変更
元々8本(9.6V)を12Vからの充電をケチって6本(7.2V)にしたのが失敗だったのかもしれない(前のバッテリーでは十分な安定出力があったので問題でなかったのだが)
今回は8本(9.6V)用に回路も再考
NanoPiケースへの供給電圧は9V~でも良く,12Vでなくても良いことが判ったので昇圧しないで8本(9.6V)を出力するようにする
充電側は小型で電圧調整ができる(安価な)降圧モジュールが手に入っているので1.42V(30℃での満充電電圧)×8に調整
バッテリーケースは8本用に変更した

電子負荷で500mAを9V以上で出力できていることを確認

組み立て
制御ボードを作製

ケースに収容

各電圧確認(以下はバッテリー出力時の電圧)

試運転
しばらくNanoPiケースに給電して試行運転する















_回路図.png)









