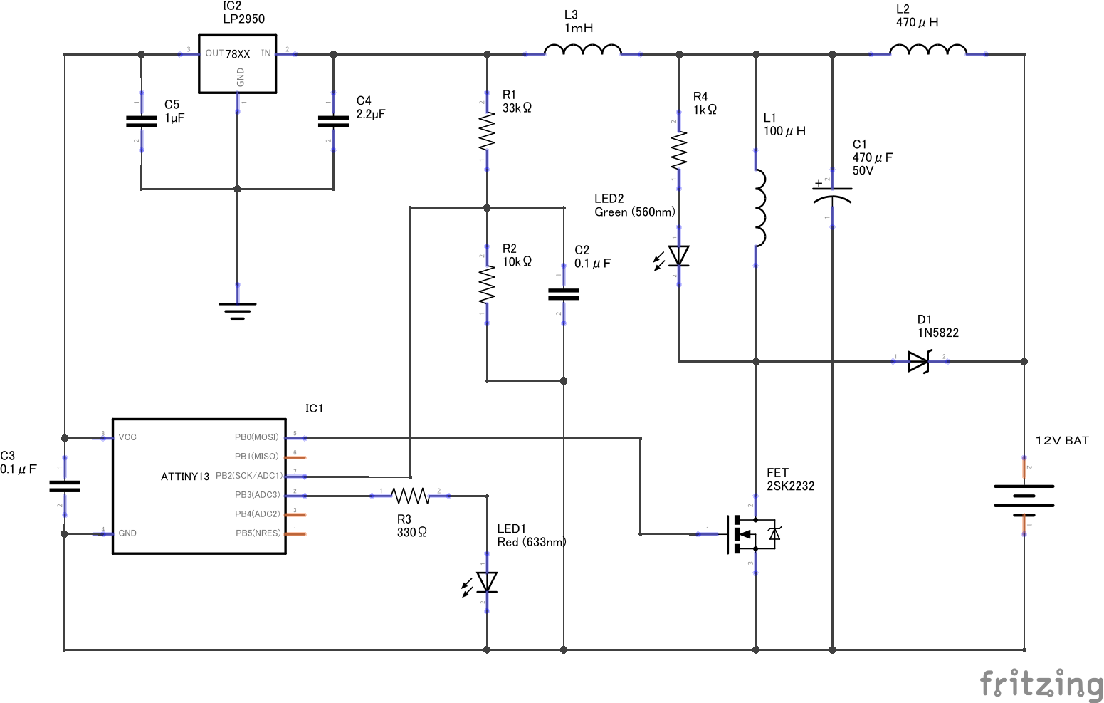
デサルフェータ―3号機(パーツ調整)
最初に設定したパーツではリンギングのピーク電圧は45V位となり十分なのだが周波数が20MHz位もあり共振周波数(2~6MHz)を大きく超えている
《前回の結果:2SK4021,1N5822,47μH》
このままでも効果はありそうではあるがCouper氏の記事を無視したくないので手持ちのパーツにて検証し調整を試みる
ダイオードの交換
リンギングはダイオードの逆回復時間(trr)が関係しているのだろうと思われ,Couper氏の回路で使用されているファストリカバリ―ダイオードだとGI826CT(trr=200nsとのこと)で約5MHzとなり辻褄があう
同様のダイオードは手持ちにないので,ある分だけでダイオードを交換して検証した
| Type | VRRM(V) | IF(A) | VF(V) | trr(ns) | 備考 | |
| GI826CT | FRD | 100 | 6 | 200 | オリジナル回路,入手困難 | |
| 31DF2 | FRD | 200 | 3 | 30 | 代替で主に利用されている | |
| C10T06QH | SBD | 60 | 11.1 | 0.66 | 不明 | 使用している人がいた |
| ER504 | FRD | 400 | 5 | 1.25 | 35 | 多く使用されている |
| 1N5822 | SBD | 40 | 3 | 0.525 | 不明 | そこそこ使用されている |
| 以下手持ちの実験用 | ||||||
| SB340LS | SBD | 40 | 3 | 0.44 | 不明 | |
| 11EQS03L | SBD | 30 | 1 | 0.45 | 不明 | |
| SS2040FL | SBD | 40 | 2 | 0.4 | 不明 | 表面実装のため今回はパス |
| 1N4007 | 整流 | 1000 | 1 | 1.1 | 不明 | 汎用 |
| 1S3 | 整流 | 30 | 1 | 0.5 | 不明 | 1N5817の代用品 |
FRD: ファストリカバリーダイオード
SBD: ショットキーバリヤーダイオード
trr: リカバリタイム(逆回復時間)
| 《SB340LS》 | 《11EQS03L》 | 《1N4007》 | 《1S3》 |
![]() |
![]() |
![]() |
![]() |
リンギングの形は異なるが周波数は変動しなかった
実験したダイオードの逆回復時間は同じだと思えないのでリンギング周波数には影響が少ないということか
FET・コイルの交換
別のパーツの影響を確認(FETまたはコイル(L1)を交換)
| 《2SK2232》 | 《100μH》 | 《2SK2232,100μH》 |
![]() |
![]() |
|
FETを2SK2232にするとリンギング周波数が約100nsの10MHzに変化した
2SK4021:RDS=80mΩ,Vth=1.5~3.5V,tf=15ns
2SK2232:RDS=36mΩ,Vth=0.8~2.0V,tf=55ns
周波数に関係しそうな仕様としてはtfか?
尚,コイルによるリンギング周波数の影響はなく(充電時間が同じなので)電圧が変動する
最終調整
決定したパーツ
- なるべく共振周波数(2~6MHz)にしたいのでFETは2SK2232を選択
- ダイオードは出力結果が同じで扱い易い1N4007に変更
- コイル(L1)は47μH
これまでFETの動作クロックパルスはONタイムを4μsとし,発熱と消費電力を考慮しながら10kHz~20kHz間で調整する予定であったが,FETを交換したことにより電圧が落ち波形のキレが無くなったので再度ONタイムを調整
ピーク電圧と発熱を監視しながら最終的に4000Hzの12μsとした
| 《10μs》 | 《12μs》 | 《15μs》 | 《1N5822,12μs》 |
![]() |
![]() |
![]() |
1N4007でも1N5822の場合(最右)と遜色ないリンギングとなっている


























